各省、自治区、直辖市及新疆生产建设兵团残联、网信办、教育厅(委、局)、通信管理局、卫生健康委、广播电视局、疾控局:
2024年8月25日是全国第八个残疾预防日。为深入学习贯彻习近平总书记关于残疾人事业的重要论述和重要指示批示精神,贯彻落实党中央、国务院关于残疾预防工作的决策部署,加强残疾预防宣传教育,增强全社会残疾预防意识,推动《国家残疾预防行动计划(2021—2025年)》(以下简称《行动计划》)贯彻实施,中国残联、中央网信办等7部门决定联合开展第八次残疾预防日宣传教育活动。现将有关事宜通知如下:
一、活动主题
预防疾病致残,共享健康生活
二、活动时间
2024年8月25日(有条件的地区可适当延长)
三、宣传重点
(一)着力宣传习近平总书记关于残疾人事业的重要论述和重要指示批示精神,持续做好《行动计划》宣传解读,帮助社会公众了解《行动计划》的重大意义和主要内容,特别是残疾预防知识普及、疾病致残防控等五大行动的具体任务、措施。
(二)着力宣传疾病致残防控知识。聚焦脑血管疾病、骨关节病、视网膜病变、老年性耳聋、职业病等主要致残性疾病,广泛宣传合理膳食、科学运动、“三减三健”、爱耳护耳、爱眼护眼、心理健康、职业健康、康复等知识,引导公众增强健康意识,养成良好生活习惯和方式,定期健康体检,及早发现疾病,及时就诊,规范治疗,积极康复,远离疾病致残风险。
(三)着力宣传党的十八大以来残疾预防的新成效、新变化和加强残疾预防的有效经验、做法,为《行动计划》顺利实施营造良好环境,提供有力支持。
四、工作要求
(一)加强组织领导。各地要坚持以人民为中心的发展思想,切实加强对残疾预防日宣传教育活动的组织领导。残联组织要牵头制定本地宣传教育活动方案,主动协调相关部门落实宣传教育任务。卫生健康、疾控部门要落实疾病防控职责,指导医疗卫生机构和相关专业人员加强健康宣教,做好重点人群健康管理。网信、教育、通信管理、广播电视等部门要依据《行动计划》任务分工,与卫生健康、疾控部门和残联组织紧密配合,共同开展好相关宣传教育活动。
(二)注重宣传实效。各地要深入调研了解本地残疾发生情况、主要致残原因等,聚焦主要致残性疾病,有针对性地设计宣传教育方案和内容。要因地制宜创新宣传教育活动形式,充分发挥医疗卫生、疾控等专业机构和人员作用,围绕活动主题,组织开展讲座、义诊等活动,推进疾病致残防控宣传进社区、进农村、进单位、进家庭。要重视运用各类传统媒体和新媒体,不断扩大疾病致残防控宣传教育覆盖面,提升宣传教育的有效性。
(三)统筹推进工作。各地要以组织开展第八次残疾预防日宣传教育活动为契机,对《行动计划》实施情况进行评估,及时发现和解决存在问题,扎实落实好疾病致残防控等行动任务,确保“高血压患者基层规范管理服务率”、“2型糖尿病患者基层规范管理服务率”、“百万人口白内障复明手术率”等任务目标如期实现。卫生健康部门、残联组织等要密切配合,共同做好脑卒中防治相关工作。要继续指导、支持全国残疾预防重点联系地区加强疾病致残防控相关科技创新与先进技术示范应用,发挥好先行先试作用。
各省(区、市)残联要及时收集整理本地残疾预防日宣传教育活动开展情况,将活动总结和相关宣传品于9月30日前报送中国残联。中国残联将择优选取各地提交的宣传品进行展示、交流。
附件:1.“残疾预防日”宣传口号
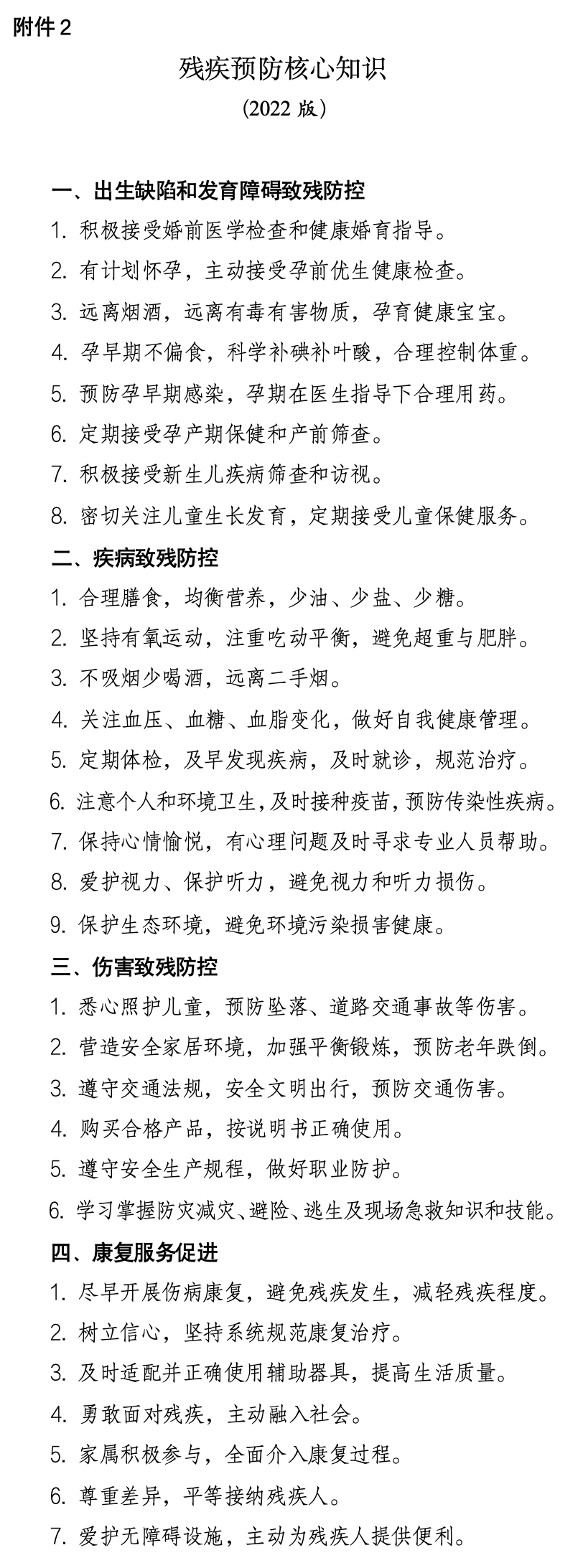
2. 残疾预防核心知识(2022版)
来源:中国残联康复部


